0%

An old electronic flasher for automotive

electric flasher

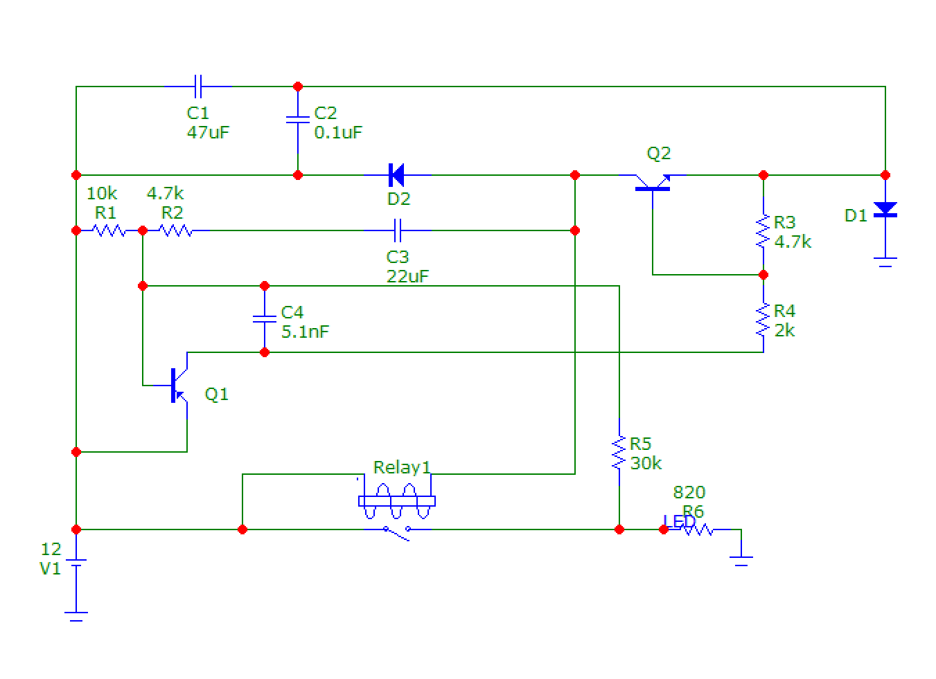
Last month I opened an electronic flasher for automotive, it’s an old version which designed by transister, not IC. I have been busy testing a new BMS all month, and until now I have no time to talk about this component. The schematic copy as below.

schematic Schematic

Pin B is the positive 12V, pin E is ground, pin L is connected to a direction light lever. It was replaced by a 820ohm resistor. Let’s see what will happen in the simulation.

simulation Voltage(LED) - T

The direction light flashes every 300 ms, and there is no clock no timer no mcu, only a little basic electronic components. Let’s analyse how it is realized.